2025上教资面试的时间安排已经公布,许多考生开始关注如何报名及相…
2025上半年教资面试安排已经确定,考生们需要提前做好准备,以确保…
2025上半年教资面试安排已经公布,考生们需要提前做好准备,以确保…
一、报名时间
2025上半年教资面试的具体安排已经公布,考生们需要提前了解相关信…
2025上教资面试的时间安排已经公布,考生们需要提前做好准备,以确…
教资面试2025上半年即将到来,考生们需要提前做好准备,以确保顺利…
2025上半年教资面试的时间安排已经公布,考生们需要提前做好准备,…
2025上半年教资面试报名时间已经确定,考生们需要提前做好准备,以…
2025上半年教师资格证面试的安排已经公布,考生们需要提前做好准备…
2025上教资面试的时间安排已经确定,考生们需要提前做好准备,以确…
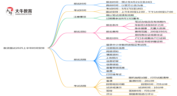
2025上半年教师资格证面试时间安排:根据最新的考试公告,2025年上…
2025上半年教资面试报名时间已经公布,许多考生对此充满期待。根据…